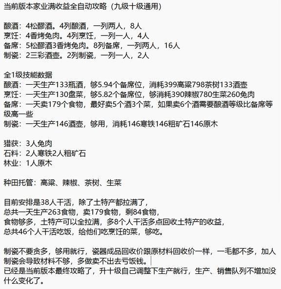
燕云十六声 家业满收益全自动运营攻略

时间:2025-12-24 来源:cass软件站 作者:佚名

  《燕云十六声》的家业系统是一种运营玩法,那么如何让家业获得满收益呢?下面为大家带来《燕云十六声》家业满收益全自动运营攻略,一起来看看吧。












点击图片可查看大图